宝荣电气

绝缘管母线专业生产、服务商品质用户优选产品

咨询热线:0514-88878801
江苏宝荣电气科技有限公司
您的位置: 首页 > 产品展示 > 中压全屏蔽绝缘管型母线 >

咨询热线

0514-88878801
中压全屏蔽绝缘管型母线 /
中压全屏蔽绝缘管型母线
 

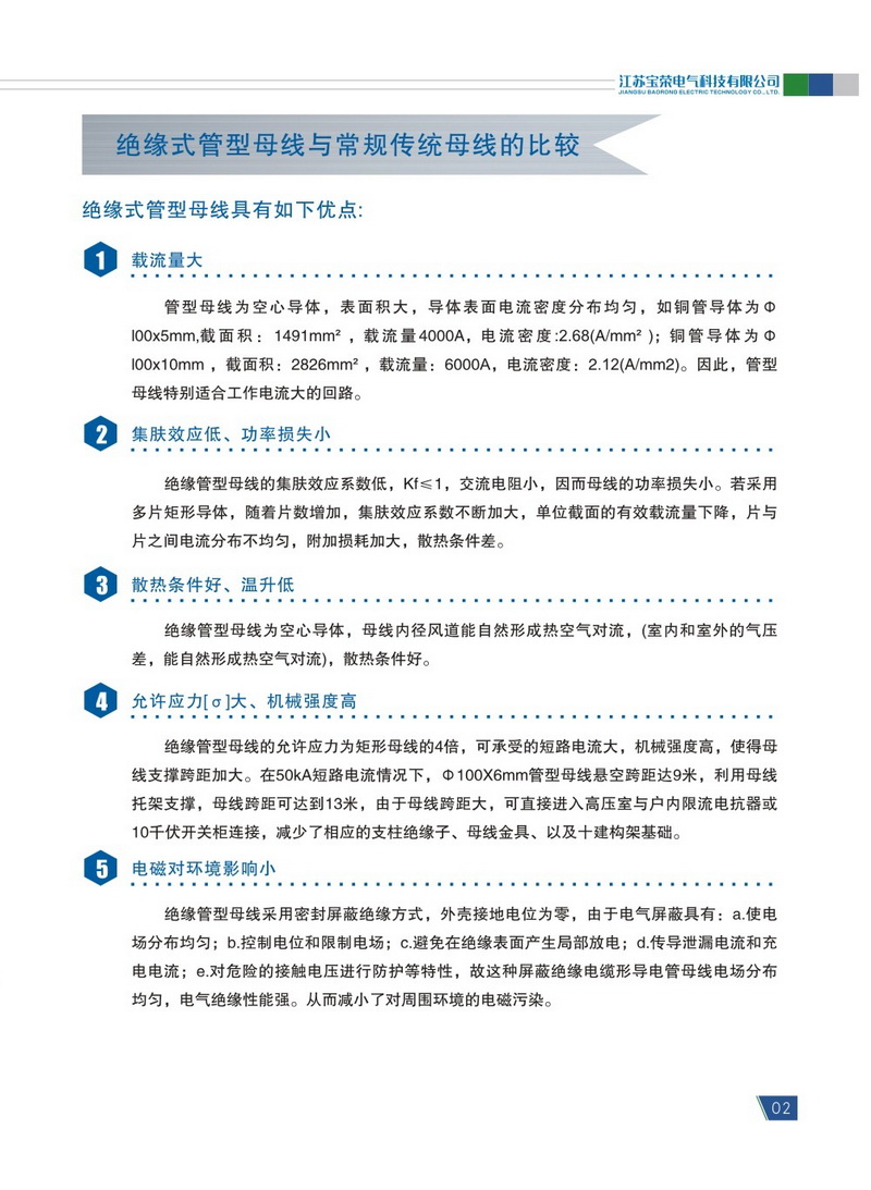
由于发电厂的发电机出口与变电所里的主变低側电流大,在以往工裎中采用多片矩形或槽形导 体己不适应工作电流大的回路,而且矩形母线在技术上和结构上很难满足母线发热和电动力的要 求,由此引起附加损耗、集肤效应系数的增大,造成载流能力的下降、电流分布不均匀。为了满足 上述要求,就得增大母线的截面积增加绝缘子数霣。这样会使材料使用率下降。当额定电流大于 1500A时,对于母线桥支柱绝缘子、钢构架以及母线桥附近混凝土柱、基础内的钢筋在交变强磁场 中感应涡流引起的发热问题。一旦母线短路,敞露母线、支柱绝缘子、电气设备等都遭受损伤,影 响电力系统及生产安全运行、供电的可靠性。为解决上述问题,本公司提出绝缘管型母线代替传统 母线的方法来改善母线材料的有效利用率,提高母线机械强度,防止人身触及带电母线及金属物落 到母线上产生相间短路等。并在实际工程中得到应用,获得了较好的效果。为电力系统的安全运 行、提高供电可靠性、降低损耗起到了积极的作用。

网站首页 绝缘管型母线 产品中心 荣誉资质 新闻资讯 风采展示 关于宝荣科技 联系我们

公司地址

电话:0514-88878801

传真:051-488917788

邮箱:baorongst@163.com

地址:江苏省宝应经济开发区北园路1号

江苏宝荣电气科技有限公司 版权所有 备案号:苏ICP备18049845号 苏公网安备32102302010805号 站点地图 百度统计